91黑料
91黑料
91黑料概况
91黑料简介
学院领导
组织机构
各类委员会
师资队伍
教授风采
副教授风采
讲师风采
人才培养
科学研究
党建工作
党建活动
规章制度
学团工作
人才招聘
91黑料
>
正文
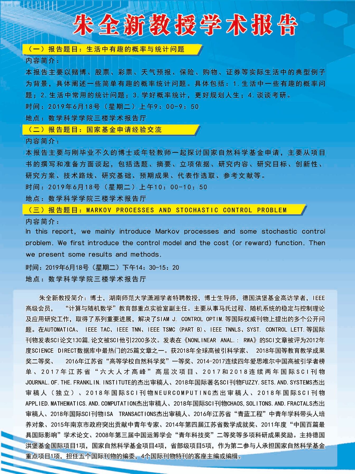
朱全新教授学术报告信息预告
发布时间:2019-06-11
文章来源:
浏览次数:
关闭
打印
责任编辑:孔祥立
上一篇:
·
吴新元教授学术报告信息预告
下一篇:
·
李磊副教授学术报告信息预告
友情链接